В одной из статей мы поднимали вопросы централизации и децентрализации, но тогда свернули в сторону разбора децентрализованных вопросов. Сегодня будем закрывать оставшуюся половину темы, а именно устройство и принципы работы централизованных бирж. Но этот материал не будет привычным гайдом с объяснением куда и как нужно нажать, чтобы купить токен.
Тут мы будем разбирать эволюцию централизованных бирж, как эти платформы зарабатывают свои кровные, сколько людей при этом задействованы, как хранятся наши с тобой токены и в чём выгода такого бизнеса.
Краткий экскурс в историю CEX

Криптовалютные биржи прошли долгий путь от небольших энтузиастских платформ до гигантов с многомиллиардными оборотами. Первыми известными биржами были BitcoinMarket (2010) и Mt.Gox (2011), последняя в какой-то момент обрабатывала до 70% всех биткоин-транзакций. Однако в 2014 году Mt.Gox рухнула из-за хакерской атаки и потери 850 000 BTC, что стало первым крупным ударом по доверию к централизованным платформам. Впоследствии появилось множество новых игроков, таких как Binance, Coinbase, Bitfinex и Kraken, которые внедряли более строгие меры безопасности и улучшали инфраструктуру.
К 2020 году криптобиржи стали полноценными финансовыми институтами, предлагая не только спотовую торговлю, но и фьючерсы, опционы, стейкинг, копитрейдинг и много других инструментов для заработка. Однако их слабым местом оставалась гипертрофированная централизация в вопросах хранения средств пользователей и принятия стратегических решений. Это ярко проявилось в 2022 году, когда крупнейшая на тот момент биржа FTX обанкротилась из-за мошеннического управления активами со стороны СЕО FTX Сэма Бэнкмана-Фрида и давления через СМИ со стороны CEO биржи Binance CZ.

Такое отношение привело к образованию больших дыр в ликвидности, а затем и к полному краху платформы, что в свою очередь породило шоковые распродажи на рынке и глубокий медвежий рынок на пару лет.
После FTX многие CeX организовали бизнес по новому этикету. Так, крупные платформы, среди которых можно отметить Bitget, Binance, OKX, ByBit, начали публиковать открытые отчёты Proof of Reserves, где наглядно отражают объёмы доступных средств и объёмы ликвидности в реальном времени. Это делается для повышения доверия со стороны клиентов, регуляторов, а также просто чтобы показать какие у бирж плотные сумки.
Так, если ты пользуешься биржей Bitget и задашься вопросом касательно запасов средств — можешь проверить все резервы в облачном журнале с ежемесячыми отчётами, а также на официальном дашборде резервов на CoinMarketCap.

А если ты ещё не пользуешься Bitget, то можешь регнуться по этой ссылочке.
Также часть бирж отказались от собственных токенов либо снизили их влияние в операционной, инвестиционной и кредитной деятельности. Но на фоне этого у простых работяг периодами возникает спрос на децентрализованные биржи и фьючепомоечки (DEX), поскольку скамеры часто напоминают про риски хранения активов на централизованных площадках.
Как итог, централизованные биржи, подобно криптанам, эволюционировали, став более прозрачным и надежным инструментом для повседневного использования.

Но регулирование централизованных бирж (CeX) постоянно ужесточается — как изнутри, так и извне. Это позволяет им не только соответствовать требованиям, но и конкурировать с растущим спросом на децентрализованные платформы, как с точки зрения удобства, так и регуляторных издержек.
Поэтому, выбирая CeX, важно учитывать, что время от времени некоторые площадки становятся недоступными из-за геополитических и другого вида трений. На данный момент, по мнению нашей команды, у каждого криптана должны быть аккаунты как минимум на Bitget и OKX.
Среди преимуществ Bitget можно отметить возможность создать до 1000 адресов для депозита средств, приятный торговый терминал и безкомисионные выводы в сети BSC, а также там есть много полезных инструментов для заработка, про что мы рассказывали в нашей обзорной статье на биржу Bitget.

OKX в свою очередь полностью дублирует весь торговый набор инструментов Bitget, а также позволяет создавать субаккаунты для торговли через API, что подойдёт любителям алгоритмического трейдинга. Также эти площадки отвечают большинству криптанских задач и достаточно адекватно ведут свою деятельность без крупных происшествий сродню краха FTX, взлома ByBit, санкционного давления от Binance и манипуляций с резервами у HTX.
И теперь пойдём непосредственно на кухню этого криптовалютного ресторана.
Устройство криптовалютных бирж
Начнём с того, что любая крупная биржа — это в первую очередь гигантский бизнес-проект, который оказывает услуги большому числу пользователей, и в зависимости от качества и уровня оказания этих услуг генерит для себя прибыль.

И на рынке централизованных бирж игроков можно разбить на несколько категорий:
- Хорошо делают свою работу, подстраиваясь под юзеров, и зарабатывают денежки — Bitget и OKX.
- Пользуются своим доминирующим положением, но помимо предоставления сервиса ещё мутят и свои грязные делишки для заработка бабла — кто именно поймёшь ниже, но дадим подсказку: один азиатский парниша приложил к этому лапу.
- Площадки, которые занимаются нишевыми темками, типа листинга второсортных мемасов и сомнительных токенов, но и на этом дают возможность заработать как себе, так и юзерам. Сюда можно отнести Gate, MEXC и KuCoin.
- Отмывочные биржи, которые зарабатывают исключительно с отмыва бабла и грязной крипты. Недавно одной такой бирже в лице Garantex подрезали крылышки.
Конечно, очень просто повесить маркеры по неймингам бирж, сказать используй только вот эту площадку, а сюда не лезь, и закончить на этом рассказ. Но чтобы у тебя сложилось максимально объёмное впечатление, мы поднимем много мелких вопросов, на которых зиждется стабильность и гармония этого сегмента рынка.
4 столпа биржи
Сюда можно отнести пользователей, денежные средства, торгово-операционные интерфейсы и команду биржи. Без каждого из перечисленных элементов торговые площадки не смогут стабильно функционировать и развиваться. Выделить какой-то отдельный столп над остальными будет трудно, поэтому будем знакомиться с ними в произвольном порядке.
Пользователи криптобирж

Таковыми являемся мы, ты, твои знакомые криптаны и даже сами создатели бирж. За счёт активности пользователей биржи получают комиссионные отчисления, профит от проектов за листинги и другие плюшки, способствующие формированию доходности.
Комиссии могут фармиться на: торгах со спота и фьючей, сделок премаркета, стейкинга и фарминга активов,
Для привлечения пользователей и торговых объёмов биржи проводят различного рода акции и турниры, организовывают листинги топовых проектов, разрабатывают уникальные инструменты и просто суетятся на каждодневной основе. За это отвечает...
Команда биржи

Если представить команду любой централизованной биржи в формате футбольной сборной, то можно провести следующие аналогии:
- Директор биржи (CEO) — капитан команды. Задаёт темп игры, принимает ключевые решения, направляет стратегию развития. Способен выдать пас на миллион или удар пушкой в стиле Роберто Карлоса
- Отдел по кибер-безопасности — центральные защитники. Они встречают запросы от юзеров, предотвращают взломы, следят за рисками, но играют в связке с вратарём
- Саппорт — те самые завсегдатаи фанатской трибуны, которые обрабатывают мнение толпы и доносят его до основной команды
- Аудитор по безопасности — вратарь. Его задача — мониторить потенциальные уязвимости и не допускать шальных взломов и утечек данных. Если он ошибётся, биржа может в критический момент пропустить смачный гол на пару миллиардов утечки
- Маркетмейкеры — опорные полузащитники. Контролируют темп торговли и баланс ордеров, гасят рыночные манипуляции (а иногда наоборот их инициируют). Без них трейдеры могут устроить сущий ад, насилуя стаканы на паник сейлах или фомо баях
- Разработчики — фланговые полузащитники. Они продвигают цифровые продукты, программные интерфейсы, обновляют технологии. Работают по краям поляны (backend & frontend), создавая моменты для долгосрочных игровых моментов пользователей на площадке
- Отдел маркетинга и развития — нападающие. Привлекают юзеров, запускают рекламные кампании, создают хайп. Если они хорошо играют, биржа набирает новых клиентов и получает плюсы на табло
- Юридический отдел — судьи и лайнсмэны. Следят за соответствием законам и правилам, проверяют, какие действия допустимы, а какие могут привести к удалению с поля
- Инвестиционный отдел и HR — скауты и спортивная дирекция. Ищут потенциально гемные проекты и отдельно одарённых игроков, способных преумножить финансовый профит бизнеса в целом
Также есть более мелкие отделы типа отделов регионального развития, модерации соцсетей, связи с общественностью и другие. Но суть такова, что на каждой из перечисленных позиций могут быть задействованы десятки а то и сотни реальных людей, постоянно работающих на благо продукта и пользователей. Так, к примеру, персонал биржи Bitget насчитывает порядка полутора тысяч человек постоянного штата.
И чтобы все усилия таких больших команд не ушли коту под хвост нужно постоянно улучшать...
Торгово-операционные интерфейсы

Под этим монструозным названием скрываются множество динамичных винтиков:
- Сайт, на котором ты взаимодействуешь с биржей. Он может быть простым или сложным, может быть быстрым или лагучим, может быть реальным, а может быть и фишинговым
- Автоматизированные базы данных, через которые ежесекундно проходят тысячи записей о тех или иных действиях пользователей биржи
- Оракулы, которые постоянно подтягивают цены и состояние рынка из открытых источников. Так в моменте на двух крупных биржах цена на один и тот же токен может отличаться на пару процентов, что откроет возможность для арбитража: купил на одной бирже за дёшево, отправил на другую и продал за дорого
- Ордербуки, в которых непрерывно формируются торговые заявки от пользователя согласно данным из оракулов
- Маркетмейкеры — специальные команды, которые отвечают за плавность торговых сессий и правильное распределение ликвидности по ценовым уровням из ордербуков
И на работе маркетмейкеров остановимся чуть подольше, потому что тебе точно стоит учитывать эту информацию при выборе торговых площадок.
Про манипуляции от маркетмейкеров
Иногда биржи могут “случайно” устроить грязь в торговых сессиях. Особенно этим славится Binance, но и на ByBit такое тоже случается.
Как это выглядит на практике? Идёт обычный поток торгов: кто-то гоняет спот, кто-то торгует фьючами, кто-то использует маржу или дельта-нейтральные стратегии. Риск здесь напрямую зависит от заёмных средств — чем выше плечо, тем выше вероятность схлопотать ликвидацию или влететь в долги по маржинальным сделкам.
И вот “случайно” на Binance происходят прострелы на графиках — свечи резко улетают в одну сторону, выбивая трейдеров в минус. Кто-то теряет депозиты, а биржа зарабатывает на ликвидациях. Как это выглядит — показываем ниже.

При таких сценариях цена через мгновение возвращается к предыдущим показателям и как будто ничего не происходило, но средства трейдеров уходят в карман биржи. Понятное дело, что когда подобные ситуации растягиваются по времени оракулы подтягивают такие дампы на всех площадках и трейдеры ликвидируются повсеместно. Но во время резких дампов, как правило, страдают только пользователи отдельно взятых бирж. И чтобы не стать тем самым ликвидированным трейдером, лучше как следует изучи графики на твоих приоритетных торговых платформах.
И это только малая часть всех интерфейсов, с которыми пользователь может взаимодействовать в процессе своей деятельности. Но всё вышеописанное не имеет смысла, если на бирже не будет краеугольного камня всей крипты...
Средства пользователей и бирж

По сравнению с прародителям современных бирж, где ты мог только покупать и продавать BTC, сейчас нам предлагают много различных инструментов, и ништяков, в которых можно как заработать, так и просто потратиться на комиссиях.
Для примера вот небольшой перечень инструментов, где юзер Bitget может попробовать свои силы:
- Торговля на споте, фьючерсах
- Торговля на премаркете
- Стейкинг, пассивный фарминг и торговля бинарными опционами
- Участие в лаунчпулах, IDO, CandyBomb и лаунчпадах
- Просто холдить как в стороннем хранилище из соображений ливерсификации
Но для того, чтобы каждый юзер заносил свои кровные на биржу и пускал в оборот, биржа должна, что называется, поставить шкуру на кон и отвечать за каждую копеечку. Под это дело разрабатывается много защитных систем и алгоритмов, дабы не пустить скамеров с лисьими мордами в эту ферму с золотыми яичками.

Вот как скамеры могут ломиться к баблу:
- Взлом аккаунта конкретного пользователя и вывод средств — пострадает бабло пользователя и имидж биржи
- Взлом холодного или горячего кошелька и вывод средств — в зависимости от объёма украденного может пострадать только биржа, а может ещё и пользователь
- Взлом сайта или соцсетей бирж и подсаживание фишинговой ссылки — пострадает и биржа, и пользователь
- Взлом смартконтрактов от мультисиг-кошельков, через которые проходят трансферы средств. И последний взлом ByBit на $1.5 миллиарда яркое тому подтверждение.
А вот как биржи страхуют себя от скамерков:

- Весь оборотный капитал, включая средства пользователей и биржи, разбивается на множество частей и раскидывается по различным кошелькам.
1.1. При получении средств биржи проводят AML-проверку входящих средств, что отделяет грязную крипту от чистой. Так что ты можешь использовать CeX как своего рода сито для чистой крипты при получении и отправке средств по личным нуждам - Кошельки делятся на холодные, тёплые и горячие:
2.1. Холодные содержат в себе большую часть средств и используются сугубо для хранения средств.
2.2. Тёплые кошельки и горячие кошельки — для перевода денежных средств по запросу юзеров, трансфера денежных средств к контрагентам, для операционной торговли и других мероприятий.
2.3. При этом для избежания утечек со стороны сотрудников холодные кошельки могут использовать технологию с мультиподписью — это когда для проведения транзакции требуется подтверждение от нескольких различных кошельков, так что даже если один новичок решит умыкнуть пару лямов из казны — это будет очень тяжело сделать.
Но как показывает опыт всё той же многострадальной ByBit — не невозможно. Так за 2022 год представитель одного торгового оператора увёл у биржи около $5 лямов в крипте через подложные платёжные ведомости.
- Чтобы утечка не произошла со стороны пользователя, биржи внедряют защитные системы по типу двухфакторной аутентификации, подтверждения по смс и почте, торговых паролей, ограничений на вывод и т.п.
- И для поддержании систем безопасности в должном состоянии команда биржи постоянно проводит внутренние и внешние аудиты, в результате которых выявляются слабые места в системах хранения средств, а также во всех финансовых инструментах.
И если ты как сознательный пользователь обезопасишь себя через доступные инструменты, а биржа в свою очередь будет ответственно подходить к делу, то средства будут в сохранности. В противном случае, может произойти взлом или другого рода эксплойт, в результате чего скамеры могут увести бабло:
- И если косяк будет лежать на твоей стороне — биржа может вернуть тебе бабло, но учти, что она не обязана этого делать и может просто проигнорировать твой запрос. И будет абсолютно права
- Но в случае, если косяк будет лежать на стороне биржи и ты сможешь это доказать, то с вероятностью 99% биржа вернёт тебе бабос. Если, конечно, её резервный фонд не будет опустошён под ноль
И тут у тебя может появиться вопрос, а зачем бирже возвращать мне бабло, если даже она в этом виновата, почему бы просто не забить болт? Тут уже поговорим про мотивацию...
Мотивация криптовалютных бирж
Вернёмся к идее, где централизованных биржи являются успешными бизнес-проектами, с крупным профитом, где прибыль решает всё. И от этого и пойдём разбираться с мотивацией.
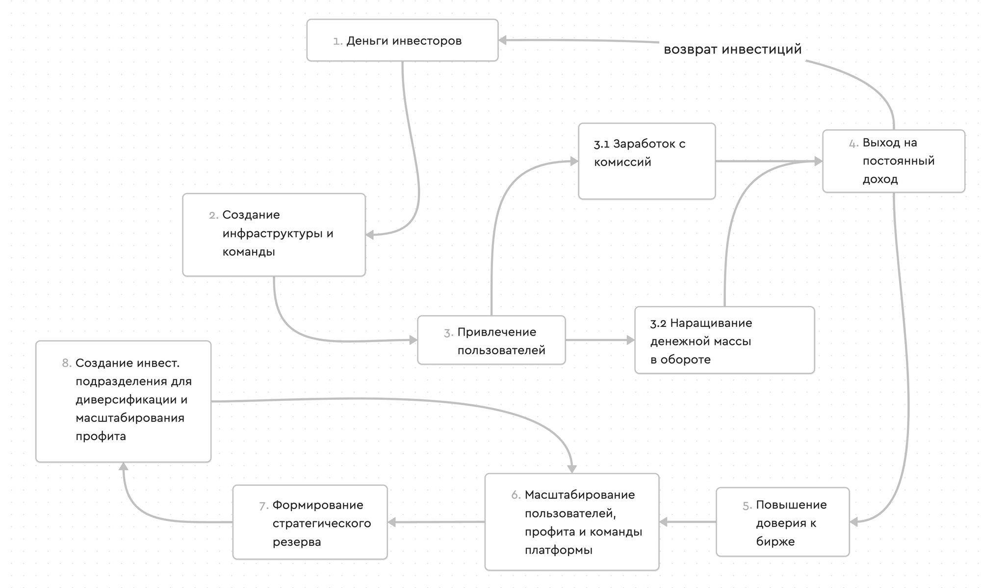
Заработок денег
Это база — все биржи, от цексов до дексов, от лучших до худших, все они работают ради денег. Не нужно их в этом корить. Ты же тоже ходишь на работу и зависаешь в крипте ради денег, не правда ли?
И для простоты восприятия мы представили цикл появления и циркуляция денег в карманах бирж на схеме.

Но основной профит биржа получает именно со сделок на фьючерсах, так как комиссии берутся в зависимости от размера позиции. Ну и случается так, что некоторые биржи иногда пополняют казну за счёт стрижки простых работяг на ликвидациях.
Этот пример является базой и дальше к нему можно пририсовывать сколь угодно веток в различных направлениях, смотря на что поднимается мотивация у визионеров бирж:
- NFT маркетплейсы
- Кредитная деятельность
- Инвестиции в стартапы
- Маркетмейкинг
- Листинг крупных проектов
И в каждой новой ветке биржа сможет получать прибыль как от операционных комиссий, так и от проектов, которые хотят разместить свой товар для торгов на бирже. Но если профит дело наживное, то есть вечные материи, за которые бьются многие творцы от мира крипты.
Массадопшн крипты

Оно и логично, ведь чем больше людей будут знать про крипту, тем больше людей будут с ней взаимодействовать и рано или поздно придут в лоно торговых площадок. Ну и тут уже по пятому кругу: юзер → действия → комиссии → профит для бирж.
Но стоит отдать должное топам индустрии в лице Bitget и Binance. В их академиях собранно огромное число обучающих материалов, с которыми даже самый неуверенный пользователь интернета сможет добраться до уровня продвинутого криптана.

И для твоего удобства в академии Bitget есть фильтры, позволяющие подбирать материалы согласно твоим предпочтениям, уровню сложности и временным затратам.
Но помимо заработка денег и массадопшна есть у бирж и третий стимул...
Влияние в индустрии
Мы сразу отметим, что не каждая биржа за этим гонится, но те биржи, что обладают влиянием могут творить воистину грандиозные вещи без особой оглядки на последствия.
Мемкоины
Так с сентября 2024 по январь 2025 года на рынке Solana царствовала мета мемкоинов. И если в сентябре вырасти до $100 миллионов капитализации могли лишь единичные экземпляры, то ближе к ноябрю такие токены как GOAT и PNUT перешагнули отметку в несколько сотен миллионов баксов.
В случае с PNUT разогреть цену смог шилл от Илона Маска, но когда 11 ноября Binance залистил токен на спотовом рынке, график показал параболический рост в течение недели.

За ту же неделю PNUT сделал 5 иксов и раздулся до капитализации в $2.4 миллиарда, но затем начал постепенно сбавлять позиции, укатившись на -92% от абсолютного хая.
И интересно в этой ситуации то, что обкатав стратегию на PNUT ребята из Binance начали искать перспективные токены и один за одним анонсировать листинг на споте. Токен неестественным образом пампился, а затем Binance запускали торговлю фьючами с плечом аж до х75 и токен начинал постепенно укатываться.

По сути Binance начали в промышленном масштабе проводить памп и дамп схемы на миллиарды долларов, за что США не так давно арестовали CEO маркетмейкинг-конторы Gotbit Алексея Андрюнина. Но если Алексея недавно экстрадировали для суда, то Binance никто не трогает.
Может дело в связях, может дело в тир-1 положении биржи на рынке, а может в американских судах обожают черно-жёлтые цвета.
Листинги
Другим примером силы влияния со стороны бирж на проекты является требование бирж предоставлять ликвидность, а также токены проекта для проведения различных лаунчпулов, IDO и других ивентов, которые помогают пользователям бирж получать быстрый и прогнозируемый профит.
Так, например, Bitget периодически хантит себе тир-1 проекты на Launchpool и LaunchX, где за пару дней стейкинга пользователи могут получать приятные возвраты на 10-30% к телу своих инвестиций.

Так к примеру на Fuel за стейкинг $5 000 USDT ты мог получить аллокацию на $160, которая со временем выросла в 4 раза, что даёт $480 прибыли за 2 дня стейкинга.
И зафиналим выдержкой из нашей статьи про сравнение DeX и CeX...
Зачем тебе пользоваться CeX?
Крипта — это многогранная отрасль, которая не терпит абсолютизма и радикальных настроений, поэтому не стоит упарываться в жизнь только по DeX или CeX маршруту. Вместо этого лучше использовать рабочие инструменты и стороны от каждой из сторон, тем самым повышая свою продуктивность и доходность капитала.
Так с помощью CeX ты можешь удобно торговать токенами из различных сетей, участвовать в пресейлах токенов, аирдроп-программах и просто использовать биржу как чистую зону для получения и отправки средств, ведь все CeX биржи пользуются стандартными AML-проверками, отделяющими чистую крипту от грязной.
Но также держи в виду возможные блокировки счетов и заморозку на вывод средств, поэтому не лишним будет иметь несколько различных профилей в том числе и на централизованных биржах.
Но если тебе больше нравится режим DeX-only, то можешь ознакомиться с этим материалом.
На этом у нас VSË! Спасибо за внимание!