Getting Things Done (GTD) – система, разработанная Дэвидом Алленом и является мощным инструментом тайм-менеджмента, который решает ряд фундаментальных проблем, связанных с управлением задачами и личной продуктивностью.
Мы уже довольно давно проповедуем эту систему, ведь она действительно значительно увеличивает эффективность работы.
Зачем GTD?
GTD позволит вам не распыляться на множество задач и заключается в освобождении мозга от необходимости помнить о делах, позволяя ему полностью сосредоточиться на текущей задаче.
Данная система действительно полезна, ведь у каждого человека огромное количество мыслей по такому же огромному количеству тем и, зачастую, из-за этого некоторые важные идеи и задачи могут попросту потеряться.

Это достигается за счет выгрузки всех мыслей, идей, планов и задач во внешнюю систему.
Ключевые проблемы, которые решает GTD:
- Перегрузка мозга: Мыслей и идей много, если держать все в голове, становится тяжело структурировать их и большинство канут в лету.
Признайтесь, часто бывало что вы забывали что-то важное в потоке задач. - Потеря идей и задач: Вы не можете помнить сразу обо всем и из-за этого вы можете упускать многие вещи. Многие гениальные мысли приходят, но, не будучи записанными, навсегда исчезают.
- Фоновый стресс: У каждого есть свои обязанности, это само собой вызывает стресс, потому что что-то не сделали (либо в ожидании этого чего-то вы переживаете).
- Неэффективное распределение внимания: Мозг часто фокусируется на ярких и более интересных задачах, игнорируя действительно важные или сложные.
Преимущества системы

- Полная концентрация: Вы сможете полностью концентрировать своё внимание на определенных задачах, которые важны в текущий момент
- Все учтено и схвачено: Вы разгружаете себя от огромного количества ответственности и тяжести от количества задач
- Повышение продуктивности: Когда вы сосредоточены на определенной задаче и не переживаете по поводу остальных, эффективность работы повышается в разы. Вы делаете только то, что необходимо сделать сейчас.
- Осознанное принятие решений: Система помогает принимать осознанные решения о том, что делать, когда делать и что делегировать, вместо хаотичных метаний.
- Распределение по важности и срочности: Таким образом улучшается взаимодействие со всеми делами и задачами.
Архитектура GTD
Будем говорить про усовершенствованную и упрощенную систему GTD под названием "9 списков".
Оригинальный GTD Дэвида Аллена является довольно старой методикой, где в качестве инструментов рекомендуются бумажные носители и ежедневники. Мы же будем более продвинутыми.
Списки системы

- Корзина (Inbox): Куда всё изначально попадает
- Текущие действия (Backlog): Задачи, которые нужно сделать на этой неделе, но не прямо сейчас
- Done (Выполненные): Завершенные задачи
- Проекты: Многошаговые задачи
- Ожидание: Задачи, выполнение которых зависит от других людей
- Заметки: Справочная информация и идеи, то что не требует активных действий
- Когда-нибудь потом: Задачи, которые неактуальны сейчас, но могут стать актуальными в будущем
- Календарь: События и задачи, привязанные к конкретному времени/дате
Система состоит из двух основных фаз: сбор и разбор/обработка.
Сбор Inbox (Корзина)

Это первый и самый важный шаг. Все текущие и будущие задачи, мысли, идеи, желания, беспокойства выгружаются из головы в единый список.
Отнеситесь к этому шагу с большой ответственностью, не надо заполнять пару задач, которые у вас в данный момент в голове. Проведите "брейншторм" и тщательно подумайте что необходимо выписать.
Некоторые задачи могут долетать в течении некоторого времени или появляться в результате жизнедеятельности.
- Что выгружать
Абсолютно всё, даже самые глупые и, казалось бы, незначительные вещи. Желания вроде "Хочу машину" или "Хочу купить канцелярский нож", обязанности "Покормить кота/собаку", "Заплатить за телефон", раздражающие вещи "Протереть пыль в доме", незавершенные задачи и так далее. Никаких ограничений нет.
- Инструменты

На начальном этапе не важен инструмент, достаточно текстового документа или даже простого блокнота.
Пока вы будете выбирать и делать чтобы было красиво, уже отвлечетесь от своих основных задач.
Но мы подготовили для вас шаблон в Notion, который уже вполне готов впитывать ваши задачи. Однако не спешите к нему переходить, чтобы не отвлекаться.
В процессе прочтения статьи записывайте все необходимое просто в блокнот или "Избранное" в Telegram.
- Масштаб
Записывайте абсолютно все что вы можете, хотите или должны сделать, записывайте идеи и мечты. Корзина должна содержать порядка 300 записей. Ну хотя бы 200.
Советы по вашим мыслям :)
Осмотритесь в доме, посмотрите свои заметки в Telegram, почитайте актуальные переписки с друзьями, зайдите в галерею на телефоне, откройте холодильник или полку с крупами (вдруг рис или гречку купить надо), может в шкафу надо прибраться, проверьте домашнюю аптечку. Вы цветы полили? А окна помыли?
Теперь по крипте. Проверьте кошельки и записаны ли у вас сид-фразы от них. Работает ли почта, твиттер и дискорд на мультиаккаутах, а пароли записаны? Может надо хотя бы транзакцию в какой-нибудь сети, которую отрабатываете, сделать?
О, точно, проверьте свой менеджер паролей, может пора поменять старые пароли или обновить наиболее простые. У вас вообще есть менеджер паролей?
Может оплатить ChatGPT или другие сервисы надо? Нужно продолжать оплачивать галочку в Twitter?
Надеемся посыл вы поняли.
Разбор и обработка Inbox
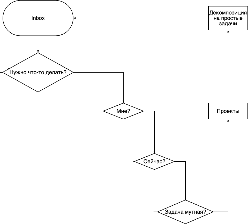
После того как собрали все задачи в коризну, далее записи из неё пропускаются через определенный алгоритм для распределения по соответствующим спискам.

Сохраните эту картинку и можете даже распечатать, она нужна чтобы правильно распределять ранее записанные мысли.
Далее вы каждую задачу из Inbox пропускаете через эту схему, задавая следующие вопросы.
Алгоритм разбора (ключевые вопросы):
- "Что это?" – Позволяет прояснить суть задачи. Вы могли по дороге на работу или в магазин что-то придумать и довольно коротко это записать. Этим вопросом вы напомните себе – что же вы придумали.
- "Надо с этим что-то делать?"

- Нет: Задача попадает в "Заметки" (справочная информация, идеи) или "Мусор" (неактуальные, бесполезные задачи).
- Заметки: какие-то наблюдения, которые привлекли ваше внимание и что-то к чему надо вернуться позже. Делятся на "Справочные" и "Идеи". Могут просто понадобиться в будущем (а может и нет)
- Мусор: вы могли в моменте быть воодушевлены какой-то идеей, но после того как с холодной головой посмотрели – не сильно оно и надо
Если с этим надо что-то делать, то задаете себе вопрос "Мне надо это делать?" (Делегирование).
- "Мне надо это делать?"

- Нет: Задача попадает в "Список ожидания". Это задачи, которые вы поручили кому-то другому, ждете их выполнения от кого-то или задача от вас не зависит (например кто-то должен вернуть вам деньги).
Если делать должны вы, переходите далее, задаете вопрос "Сейчас?" (Актуальность).

- Нет: Задача попадает в "Календарь" (если привязана к конкретной дате/времени, например, встреча, дедлайн, день рождения) или в "Когда-нибудь потом" (если можно отложить, и ничего критичного не случится).
- Календарь: В календарь попадают вещи, которые действительно важные и привязаны к определенному времени (не рекомендуется ставить на календарь привычки, которые не имеют жесткой привязки)
- Когда-нибудь потом: Список для того, чтобы хранить дела, которые нужно сделать, но нет большой срочности или конкретной даты выполнения. Это позволяет не нервничать и не переживать о чем-то далеком.
Да, задача, которую необходимо сделать именно сейчас (на этой неделе).

- "Одношаговая или нет?" (Декомпозиция)
- Да: Задача, которую можно выполнить за один шаг.
- "За две минуты я смогу это сделать или нет?"
- Да: Сделать прямо сейчас, зачем откладывать если она настолько простая. После выполнения задача перемещается в "Done" (выполнено).
- Нет: Задача попадает в "Backlog" (список текущих действий).
- "За две минуты я смогу это сделать или нет?"
- Да: Задача, которую можно выполнить за один шаг.
- Нет: Задача попадает в "Проекты". Это сложные, многоэтапные задачи.
Проекты – это крупные задачи, на которые необходимо потратить большое количество сил.

- Декомпозиция: Разбить на более мелкие шаги.
- Критерий завершения: Четко определить, когда проект считается выполненным.
- Первый шаг: Определить конкретно с чего начать. Этот первый шаг возвращается в Inbox и проходит весь цикл выше.
Жизнь с системой GTD
Система GTD — это не одноразовая настройка, а постоянный процесс. Поэтому, чтобы ничего не сломалось, необходимо проводить ежедневный и еженедельный обзор.
На самом деле это довольно быстрый процесс и если не забрасывать, то этот обзор не будет занимать много времени.
Ежедневный обзор (Разбор корзины)
Важное действие, которое вы должны делать ежедневно, как чистить зубы.

В течении дня к вам могут приходить различные идеи или мысли и чтобы не держать их в голове, сразу записывайте в Inbox. Не надо разбирать надо это вам или нет, сделаете это на ежедневном разборе.
- Регулярность: Каждый день, желательно в конце рабочего дня
- Время: Сначала 20-30 минут, затем будет занимать не более 7-8 минут
Вам необходимо прогонять все новые задачи из Корзины по алгоритму разбора. Просто из Inbox распределить задачи по категориям.
Еженедельный обзор (Weekly Review)
Заключается глубокой актуализации всей системы. Раз в неделю, в свой выходной день, можете выделить субботу или воскресенье.

- Разбор корзины: Убедиться, что она пуста.
- Актуализация проектов: Проверить, что у всех проектов есть актуальный первый шаг, некоторые завершились, другие требуют переобсуждения.
- Проверка Backlog (Текущие действия): В идеале он должен быть пуст к концу недели. Если вы поставили себе задачи на неделю и не выполнили, значит вы неверно распределили свои силы, либо взяли на себя слишком много. Здесь важно правильно планировать свои задачи.
- Просмотр Календаря: Посмотреть прошлую неделю, планировать следующую, исходя из реального объема выполненных задач, а не из предполагаемых возможностей. Оцените свои возможности и определите сколько готовы выполнить.
- Просмотр "Когда-нибудь потом": Достать актуальные задачи (те, что кажутся наиболее актуальными). Либо обратить внимание на другие интересные задачи, если система недогружена и есть свободный ресурс. Это позволяет пополнять систему тем, что приносит удовольствие и соответствует глобальным целям.
- Просмотр "Списка ожидания": Напомнить всем, от кого вы что-то ждете или проверить как там обстоят дела.
Важные аспекты и советы
Как и в любой системе, есть различные нюансы, которые необходимо учитывать и подстраиваться под них для достижения лучшего эффекта.
- Не надо доводить до идеала

Главное – начать и делать. Если в первую очередь вы будете решать каким образом лучше это организовать, то сразу отвлечетесь на наименее важную задачу.
- Осознанное "Нет"

Способность говорить "нет" задачам, которые можно отложить, критически важна. Если задача может быть сделана через неделю – сделайте через неделю, не надо переживать по этому поводу все это время.
- Управление состояниями

Важнейший элемент продуктивности. То есть продуктивность зависит не от того, сколько вы знаете или умеете, а от того, в каком вы находитесь состоянии — физическом, ментальном, эмоциональном.
Ключ к эффективности — это не воля и не мотивация, не жесткая дисциплина, а умение создавать себе такие условия, в которых продуктивность появляется естественно.
- Делегирование

Огромный потенциал для повышения продуктивности, так как многие задачи могут быть выполнены другими людьми.
- Сетевое взаимодействие

Обсуждение проектов и задач с другими людьми (друзьями, экспертами) помогает получить новый взгляд и избежать тупиков.
- Делиться лёгкостью
Концепция, при которой вы помогаете другим людям, делясь своим опытом и знаниями, которые для вас стали простыми.
- Трекеры привычек
Помогают в выработке регулярных действий, которые затем не нужно вносить в GTD.
- Чистый Backlog
Привычка выполнять все задачи из бэклога к концу недели, чтобы более честно оценивать свои ресурсы и не перегружаться.
Будьте честны с самим собой, это надо не кому-то другому, а именно вам.
Практическое применение
Сейчас покажем как работать с доской на примере этого шаблона Notion. Вы можете сделать точно такую же доску в Trello и точно так же взаимодействовать со своими задачами.

Настройка доски
Создаются столбцы для каждого из списков: Корзина, Backlog, Done, Проекты, Ожидания, Заметки, Когда-нибудь потом, Календарь
Списки "Когда-нибудь потом" и "Календарь" можно вынести в отдельный календарь в Notion.

Затем есть возможность этот календарь импортировать в Notion Calendar (можно также совместить с Google Calendar), следить за ним с телефона или десктопа в виде виджета.
Notion Calendar доступен для любых устройств (MacOS, Windows, iOS, Android)

Работа с карточками
- Перетаскивание: Задачи перемещаются между списками.

- Архивация: Выполненные задачи архивируются из списка "Done".

- Метки (Label): Могут использоваться для дополнительной категоризации (например, по времени выполнения, контексту).

- Описания: Внутри карточек проектов расписываются шаги, критерии завершения, с кем обсудить.

Итог
Метод GTD не превращает вас в робота — он, наоборот, возвращает контроль. Вместо того чтобы держать всё в голове и тревожиться, вы создаёте систему, которой можно доверять.
Когда ум свободен от необходимости помнить, он становится способен на главное — думать. И тогда делать становится легче, чем откладывать.
И если вы все еще не имеете системы, настоятельно рекомендуем начать именно с неё.